柬埔寨HR系统有哪些?柬埔寨人事考勤系统推荐
2025-10-22 14:30:24 浏览:777 咨询电话:400-1800-278近年来,柬埔寨凭借其独特的地理、政策和经济优势,成为中国企业在东南亚的战略要地,尤其在制造业、基础设施建设、数字经济等领域,中国企业的投资热情持续高涨。那柬埔寨人力资源系统有哪些?有没有柬埔寨人事考勤系统推荐?

一、选择柬埔寨人力资源系统厂商时的关键考量因素
法律合规性:确保系统内置柬埔寨劳动法规则(如试用期上限、离职通知期、女性员工保护条款)、支持越南社保(SI/HI/UI)、个人所得税计算等。
语言与文化适配:系统界面、合同模板、通知邮件等需支持柬埔寨语,避免翻译歧义,并且能适配当地文化习惯(如节日假期、考勤弹性规则)。
本地服务能力:优先选择在柬埔寨有实施团队或本地合作伙伴的厂商,确保及时响应。验证厂商是否有柬埔寨客户成功案例(可要求提供行业参考)。
成本与扩展性:明确许可费、实施费及后续维护成本,避免隐性支出。支持集团版本、系统需支持未来业务扩张(如新增分支机构、员工规模增长)。
二、柬埔寨人力资源系统厂商推荐
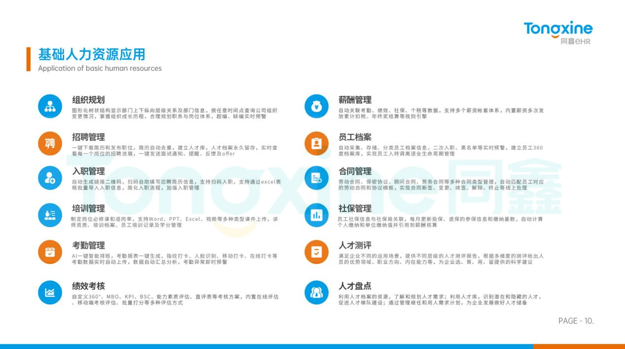
同鑫科技是一家专注数字化的人力资源系统软件开发定制的公司,拥有24年的行业经验,在国内有6000+成功企业案例。其服务团队不仅辐射全国,目前还向东南亚扩张,目前在柬埔寨、越南、泰国、印尼、菲律宾等地区都有大量成功案例,可以为柬埔寨客户提供高效、可靠、适应现代化管理的战略人力资源管理平台。

多语言版本:柬埔寨HR系统支持中文、英语、柬埔寨语,以及东南亚多国语言,帮助国内企业有效管控柬埔寨工厂。
人员管理系统:员工职业生命周期管理,生成360°员工简历信息,包揽员工从入职到离职的工作和异动信息全记录,实现入转调离流程化管理。
考勤管理系统:可对钉钉、企微、中控考勤机等多种系统设备进行对接、支持指纹、人脸、IC卡、移动端等打卡方式,实时记录考勤轨迹、支持多种班制,一键智能排班,加班休假调休管控、自动统计考勤数据,可与薪资计算完美联动。
薪酬管理系统:支持多种薪酬体系,可自动关联考勤、定薪、绩效、社保、奖惩等数据,可以满足柬埔寨的政策薪税制度,准确处理薪资计算、自定义各类统计表、汇总表、分析表提供人力成本分析。
行政后勤系统:柬埔寨eHR系统还可以解决企业后勤事务管理难题,支持制造业工厂的门禁管理、宿舍管理、食堂消费管理、车辆管理等多个方面,可将企业后勤事务进行信息化管理,可有效提升效率为HR减轻负担。
流程审批系统:员工入转调离、考勤、调薪、日常事务等人事流程的完全内置化,流程可随需配置,轻松实现人事、财务、行政等流程审核办理,系统自动提醒相关人员尽快审批,随时随地完成协同审批,无纸化高效率。
同鑫可以提供专业的柬埔寨考勤系统,解决柬埔寨制造企业的人员管理、考勤管理、薪资计算、宿舍管理、食堂消费等人力资源和后勤方面管理难题,目前亦有大量成功的柬埔寨企业案例,可以实现快速实施交付,若有兴趣进一步了解欢迎联系同鑫科技。


